When and how to use redirects

When and how to use redirects

When a post or a page on your site changes its URL, you need to create a redirect rule from the Old URL to the New URL so that users can get to the content.

Never use a WordPress plugin to redirect

Redirecting with a plugin adds about 200% to the page response time, and adds an average of 10-20% to the total site power usage, depending on how popular those original links are. 

Redirecting at the edge or server level adds about .01 seconds, and the redirect is processed without any additional server load. So we bring your total side speed down significantly, and those pages, in particular, will see an advantage.

When you run a redirection through any plugin, the WordPress app has to load, gather the new address from the database, write a log of the transaction, send the details back to the browser and server, then WordPress runs again with the new page. When the server handles it, it's right at the first point of contact from the browser, using the same technology that points the URL to the server IP, so it's almost instant.

Don't abuse redirects (it's bad for SEO)

Some sites use redirects as an SEO trick. They want to delete old or bad posts and redirect their traffic to a new post.

Our SEO expert recommends:

  • If a post is popular, don't remove it. Only remove it if it is offensive or cannot be turned into a good post by adding content.
  • Never create large quantities of 301 redirects unless the new content is an exact match. If you don't redirect to an extremely relevant or an exact match of the old content, Google will give you a soft 404 (which is not good). 
In those cases, he recommends embracing the 404 (file not found). In the past, 401's were used, to say it was intentionally removed, but Google has devalued that approach.

Use with caution -- if you 410 an /about URL, for example, it'll be harder to get that ranked again. Google says they currently treat 404 and 410 very similarly.

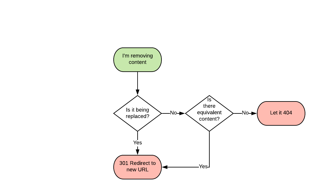
This flowchart should guide your decision-making:
should I redirect my contentRedirect decision making flow


Request your redirects

We can take care of your redirect needs if you open a ticket on our Support desk. Just send us an email to support@performancefoundry.com and include a spreadsheet file with the Old URLs and the New URLs. 
If you're redirecting A LOT of links, or if there are underlying issues that can't be dealt with in our standard process, we may need to send you a quote. Of course, we'll let you know if that's the case before moving ahead with any work.

Should I delete the articles before organising redirects, or vice versa?

We recommend you leave the articles live until the redirect is in place. Once we've set up the redirect for you, delete the article that's being redirected to a new URL, or move it to drafts in your WordPress dashboard. 
It's important to do this, because if you don't delete or unpublish it, the content will still be listed on your archives and site maps, and in internal linking tools. This will result in higher numbers of 3xx responses and waste your crawl budget.
If you've already deleted posts and want to redirect those URLs to another post, that's fine -- just send us the links as soon as possible.

Our redirects package

Depending on the scope of your redirects project, we may direct you to our redirects package, especially if you are changing the structure of your URLs (removing dates, for example). This costs $490, which reflects the amount of time we put into this work!

The package includes: 
1. Initial analysis of the site as a baseline.
2. Preparing the switch and redirects on: 
  • WordPress settings 
  • WordPress historical database and meta updates
  • 301 redirects at the server level
3. Submission of updated sitemaps and other indexes to Google, etc, and a check in to resolve issues after a week.
4. A month's log monitoring to pick up any issues with the redirects or missed pages/posts; comparing that with the baseline established in (1).

Why can't I do it myself?

We've seen a lot of discussion about how simple it is to change the URL structure of a site, with some people saying that it can be done through Yoast or something similar. However, this process is only part of the work that needs to be done -- specifically the first and third parts of point 2 above. For small websites, this could be an option, and we can do that as part of your hosting package.

However, we do recommend the redirects package for larger sites that are running as a business; it means we can apply best-practise and our experience to minimise issues with search engines and speed recovery. 



    • Related Articles

    • When and how to use redirects

      When a post or a page on your site changes its URL, you need to create a redirect rule from the Old URL to the New URL so that users can get to the content. Never use a WordPress plugin to redirect Redirecting with a plugin adds about 200% to the ...
    • Should I use www in my URL?

      Every website has one correct, or "real", URL that is the true address of the site. This could be either www or non-www. When we set up new sites, we tend to choose a non-www URL -- it's shorter! So, if you're setting up a new site, that's our ...
    • Is it safe to use Quantserve (Quantcast)?

      Some clients use more than one analytics service to learn more about their users. One of those services is Quantserve or Quancast.  The service in itself is safe to use; there is no record of malware being found in their code. Most adblockers will ...
    • Which email address should I use to contact you?

      There are lots of ways to get in touch with the team at Performance Foundry! Here are a few different situations and the best email address to use in each. 1. There's a problem with my site! If you're a hosting client, please report any issues with ...
    • What is HSTS and should I use it?

      HSTS has been around for a while, but has recently become a hot topic of conversation in blogging forums.  What is HSTS? HSTS stands for HTTP Strict Transport Security. To put it simply, HSTS is another layer of security that makes sure that users ...